太阳网集团tcy8722成立于2015年。作为太阳集团tcy8722国际化办学的重要举措之一,学院通过引进境外高等教育的先进理念及优质资源,配备现代化智能教学设施,旨在为广东及粤港澳大湾区培养具有国际视野、通晓国际规则、了解中外文化、具备跨文化交流能力、能够用中外双语开展工作并参与国际竞争的国际化创新型人才。太阳网集团tcy8722的主要专业课程多数由具有海外学习经历、丰富教学经验、教学效果良好的教师授课,部分课程采用中英双语、全英语授课或由外籍教师直接授课。
【办学特色】通过与境外高校合作、学分互认等方式,打通中外联合培养通道,为学生申请硕士及以上学位的海外名校打下良好基础;通过对接广东及粤港澳大湾区的国际企业、学校、机构,培养能够在这些领域从业、就业和创业的创新型及应用型人才。
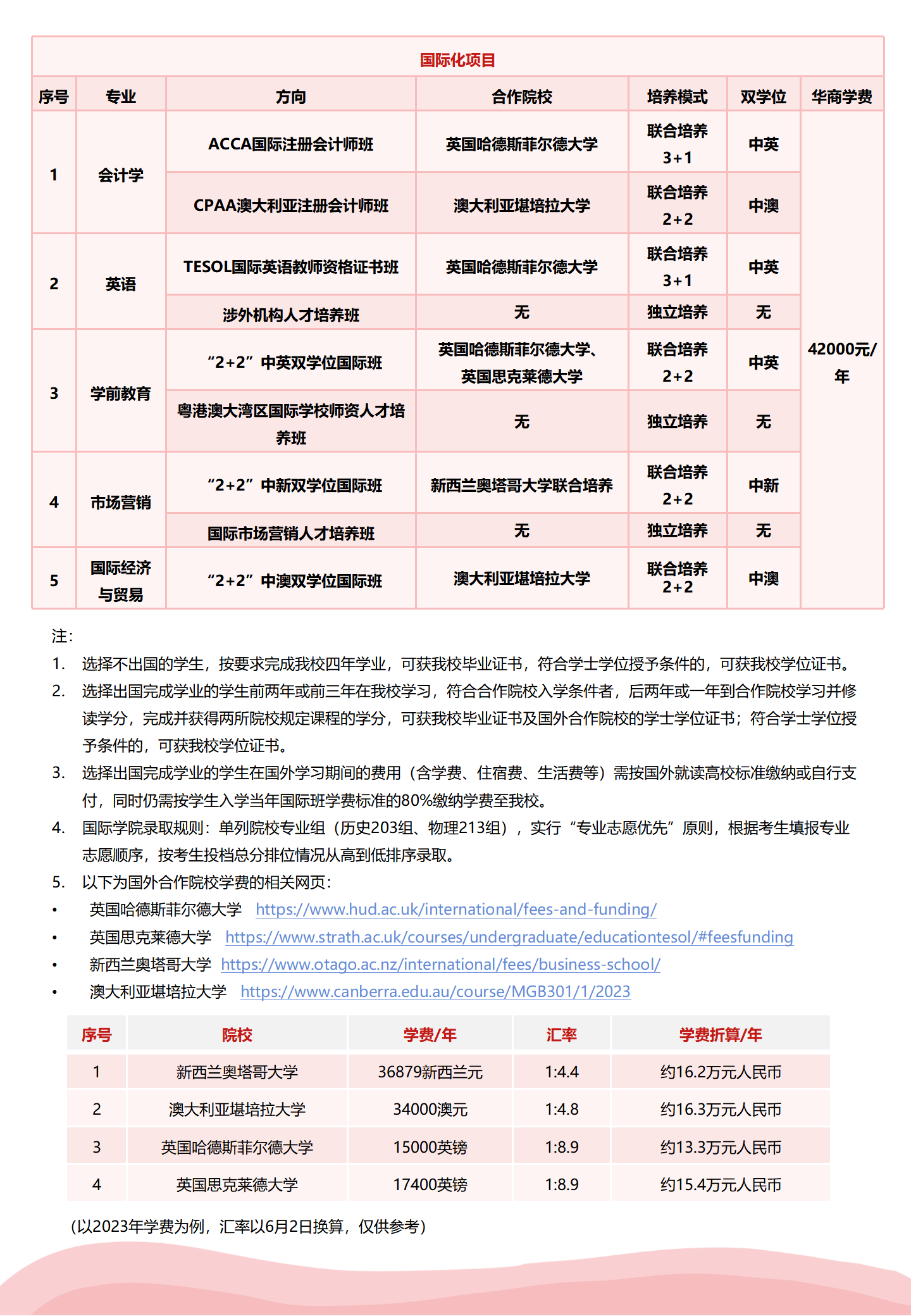
一、会计学专业
ACCA国际注册会计师班,与英国哈德斯菲尔德大学学分互认”3+1’项目,中英双学位、双校园
【专业特色】学生前三年在我校学习,后一年到英国合作院校学习。ACCA是"英国特许公认会计师公会"(The Association of Chartered Certified Accountants)的简称,成立于1904年, 是世界上领先的专业会计师团体,也是国际学员最多、学员规模发展最快的专业会计师组织,被誉为“财会界的MBA”。ACCA会员资格得到欧盟立法以及许多国家公司法的承认。ACCA总部在英国,在美国洛杉矶、加拿大多伦多、澳大利亚悉尼建有分会,在世界上70多个城市设有办事处。ACCA为全世界有志投身于财务、会计以及管理领域的专才提供首选的资格认证。目前,越来越多的大型企业集团,尤其是跨境企业,把是否拥有此证作为选择财会人才的优先考虑因素。
【主要课程】中级财务会计学(Intermediate Financial Accounting)、商业与技术(Business & Technology)、管理会计(Management Accounting)、财务会计(Financial Accounting)、公司法与商法(Corporate & Commercial Law)、绩效管理(Performance Management)、税务(Taxation)、财务报告(Financial Reporting)、审计与认证业务(Audit & Certification Practice)、财务管理(Financial Management)、战略商业领袖(Strategic Business Leaders)、战略商业报告(Strategic Business Reporting)、会计信息系统(Accounting Information System)等。
【学位证书】学生完成两个院校规定课程获得相应学分,可获得太阳集团tcy8722毕业证书及哈德斯菲尔德大学学士学位证书;符合学士学位授予条件的,可获得太阳集团tcy8722学位证书。鼓励并协助学生报名参加ACCA资格证书考试。
【就业方向】ACCA在全球拥有7571家认可雇主企业,国内500多家雇主认可企业,主要覆盖会计师事务所、金融服务机构、政府部门、公共事业单位以及工商企业等。基于ACCA课程体系已实现与海外不少院校相关硕士课程的无缝对接,获得学士学位后,学生也可继续申读海外高校硕士学位。
CPAA澳大利亚注册会计师班,与澳大利亚堪培拉大学学分互认“2+2”项目,中澳双学位、双校园
【专业特色】学生前两年在我校学习,后两年在澳大利亚合作院校学习。澳大利亚注册会计师协会(Certified Practicing Account Australia,简称CPA Australia 或 CPAA)是澳大利亚最大的专业团体及全球最大的会计师协会之一,总部设在墨尔本。CPAA 的宗旨是通过教育、培训和专业支持,帮助会员成为会计、财务和商务咨询领域的领导者,让澳大利亚注册会计师成为会计、财务和商务领域最有价值的专业人士。专业会计师资格受到全球多个专业会计师团体认可,其中包括美国注册会计师协会(American Institute of Certified Public Accountants)、香港注册会计师协会(Hong Kong Institute of Certified Public Accountants)、新加坡注册会计师协会(Institute of Certified Public Accountants of Singapore)及马来西亚会计师协会(Malaysian Institute of Accountants)。
【主要课程】初级财务报告(Foundations of Financial Reporting)、中级财务会计学(Intermediate Financial Accounting)、基础管理会计(Foundations of Management Accounting)、道德与治理(Ethics & Governance)、高级财务报告(Advanced Financial Reporting)、高级管理会计(Advanced Management Accounting)、战略与领导力(Strategy and Leadership)、公司财务(Corporate Finance)、国际商业热点(International Business Hot Points)、审计学(Auditing)、会计信息系统(Accounting Information System)等。
【学位证书】学生完成两个院校规定课程获得相应学分,可获得太阳集团tcy8722毕业证书及堪培拉大学学士学位证书;符合学士学位授予条件的,还可获得太阳集团tcy8722学位证书。鼓励并协助学生报名参加CPAA资格证书考试。
【就业方向】可在澳大利亚、美国、香港、新加坡、马来西亚等国际及地区及国内的会计师事务所、银行、证券公司、投资机构、跨国公司、大型国企,从事财务、项目管理、投资、金融分析及会计等工作。获得学士学位后,也可继续申读海外高校硕士学位。
二、英语专业
TESOL国际英语教师资格证书班,与英国哈德斯菲尔德大学学分互认“3+1”项目,中英双学位、双校园
【专业特色】学生前三年在我校学习,后一年在英国合作院校学习。TESOL是指教授母语非英语人士英语(Teaching English to Speakers of Other Languages)的教师资格证书,TESOL课程内容已经被国际上100多个国家的8000多所学校认可。该学分互认项目就是致力于培养学生通过到英语母语国家合作院校学习后,争取获得TESOL高级国际英语教师资格证或TESOL商务国际英语教师资格证。
【主要课程】英语语音(English Phonetics),综合英语(Integrated English),英语视听说(Viewing,Listening,Speaking),英语口语(Oral English),英语阅读(English Reading),英语写作(English Writing),英语语法(English Grammar),英语演讲(English Speech),英语辩论(English Debate),英汉/汉英笔译(English-Chinese/Chinese-English Translation),英汉/汉英口译(English-Chinese/Chinese-English Interpretation),语言导论(Introduction to Language),英语文学导论(Introduction to Literature),西方文明史(History of Western Civilization),学术写作与研究方法(Academic Writing and Research Methods),外交礼仪及国际惯例(Diplomatic Etiquette and International Customs),剑桥商务英语(Business English Certificate),语言教学法(Language Teaching Methodology),英语教学分析(ELT Analysis),英语教学材料开发(ELT Materials Development),语言评估(Language Assessment),对外英语教学(Teaching English to Speakers of Other Languages),特定背景下的咨询辅导,专业背景下的领导力和管理等。
【学位证书】学生完成两个院校规定课程获得相应学分,可获得太阳集团tcy8722毕业证书及哈德斯菲尔德大学学士学位证书;符合学士学位授予条件的,可获得太阳集团tcy8722学位证书。鼓励并协助学生报名参加TESOL的资格证书考试。
【就业方向】获得TESOL证书的人员,具有较强的市场竞争力,可以在教学、研究、管理等多个领域寻求职业发展,如到公共事业单位、政府部门从事与英语有关的工作,或到各级各类学校从事英语教学和研究等。获得学士学位后,也可继续申读海外高校硕士学位。
涉外机构人才培养班
【专业特色】根据广东以及粤港澳大湾区跨国公司、外资企业、本土国际化企业和海外投资企业的需要,培养具备国际视野、通晓国际规则、了解中外文化、具备跨文化交流能力的“英语+”应用型创新人才。采用小班教学,夯实学生的英语专业基础,使他们能够熟练地运用英语进行交流和商务活动,承担机构(企业)的口译和笔译工作,通晓国际惯例和国际礼仪,具备企业运作和管理的基本知识,了解他国文化及习俗,掌握外交和商务函电的使用场景及规范,定期到涉外机构进行实习,并适当参与企业的项目运作,增强就业竞争力。鼓励学生考取TESOL高级国际英语教师资格证或TESOL商务国际英语教师资格证。
【主要课程】综合英语(Integrated English),英语视听说(Viewing,Listening,Speaking),英语口语(Oral English),英语阅读(English Reading),英语写作(English Writing),英语语法(English Grammar),英语演讲(English Speech),英语辩论(English Debate),英汉/汉英笔译(English-Chinese/Chinese-English Translation),英汉/汉英口译(English-Chinese/Chinese-English Interpretation),语言导论(Introduction to Linguistics),英语文学导论(Introduction to English Literature),西方文明史(History of Western Civilization),学术写作与研究方法(Academic Writing and Research Methods),外交礼仪及国际惯例(Diplomatic Etiquette and International Customs),管理学原理(Principles of Management)等。
【学位证书】学生完成我校规定课程获得相应学分,可获得太阳集团tcy8722毕业证书,符合学士学位授予条件的,可获得太阳集团tcy8722学位证书。
【就业方向】广东及粤港澳大湾区的跨国公司、外资企业、合资公司、本土国际化企业和海外投资企业;公共事业单位、政府部门的涉外工作岗位等。获得学士学位后,也可申读海外高校硕士学位。
三、学前教育专业
“2+2”中英双学位、双校园国际班,与英国哈德斯菲尔德大学、英国思克莱德大学联合培养
【专业特色】学生前两年在我校学习,后两年前往英国合作院校哈德斯菲尔德大学或思克莱德大学学习。本专业要求学生掌握学前教育基本专业技能和基础理论知识;拥有更广阔的国际视野和对外交流能力,能够熟练运用中英双语开展教学活动;深入了解学前教育的国际化发展趋势,并有能力将其运用到教学实际中;具有编制教育方案和实施教育方案的能力,并具备课程开发和将国外学前教育课程本土化的应用能力。
【主要课程】英语听说强化(IntensiveTraining of English Listening and Speaking)、学前教育学(Preschool Pedagogy)、儿童发展心理学(Children Development Psychology)、学前儿童健康教育(Health Education for Preschoolers)、学前儿童语言教育(Language Education forPreschoolers)、学前儿童艺术教育(Art Education for Preschoolers)、学前儿童社会教育(Social Education forPreschoolers)、学前儿童科学教育(Science Education forPreschoolers)、学前儿童行为观察与分析(Observation and Analysis ofPreschoolers' Behaviour)、幼儿游戏与指导(ToddlerGame and Guidance),学前教育保育学(Preschool Nursery),幼儿学习支持(Early Childhood Learning Support)、早期教育积极行为培养(Early Education on Positive Behaviour Development)、语言与交流发展(Language and Communication Development) 以及英方开设的具有适应国际发展趋势的课程等。
【学位证书】学生完成我校与合作院校规定课程获得相应学分,可获得太阳集团tcy8722毕业证书及哈德斯菲尔德大学或思克莱德大学的学士学位证书;符合学士学位授予条件的,可获得太阳集团tcy8722学位证书。
【就业方向】可到国内、广东或粤港澳大湾区的国际学校、外籍人员学校以及有国际化元素需求的普惠性幼儿园或学前教育机构工作,可到学前教育研究机构进行课程开发,或到教育行政部门从事管理工作等。也可从事儿童教育产业的开发、组织和运营工作,如幼儿园经营、儿童教育指导、儿童康复治疗、儿童问题咨询、儿童教育师资培训、儿童玩教具开发、儿童营养食品开发、儿童传媒编创、儿童教育网络建设等。获得学士学位后,也可继续申读海外高校硕士学位。
粤港澳大湾区国际学校师资人才培养班
【专业特色】粤港澳大湾区国际学校师资人才培养班,主要是服务粤港澳大湾区的国际化发展,采用校企联培方式,为位于粤港澳大湾区的国际学校、外籍人员学校以及有国际化元素需求的学前教育机构,培养具有国际视野,能够熟练运作中英双语开展教学活动,系统掌握学前教育专业的基础知识、基本理论、基本技能和方法,具有较强的跨文化交际能力,掌握国际领先的学前教育教学法和理论,能够从事幼儿对外汉语教学。学生将定期到国际学校、学前教育机构进行教育见习、实习,不断丰富教学经验。鼓励学生考取TESOL(国际英语教师资格证书)少儿国际英语教师资格证。
【主要课程】英语听说强化(IntensiveTraining of English Listening and Speaking)、学前教育学(Preschool Pedagogy)、儿童发展心理学(Children Development Psychology)、学前儿童健康教育(Health Education for Preschoolers)、学前儿童语言教育(Language Education for Preschoolers)、学前儿童艺术教育(Art education for Preschoolers)、学前儿童社会教育(Social Education for Preschoolers)、学前儿童科学教育(Science Education for Preschoolers)、学前儿童行为观察与分析(Observation and Analysis of Preschoolers' Behaviour)、幼儿游戏与指导(Toddler Game and Guidance),学前教育保育学(Preschool Nursery),幼儿对外汉语教学(Teaching Chinese to Children of Other Languages)、学前教育专业英语(English for Preschool Education)、蒙台梭利教学法(The Montessori Method)、DIC国际合作课程(DIC International Cooperation Courses)。
【学位证书】学生完成我校规定课程获得相应学分,可获得太阳集团tcy8722毕业证书,符合学士学位授予条件的,可获得太阳集团tcy8722学位证书。
【就业方向】可到国内、广东或粤港澳大湾区的国际学校、外籍人员学校以及有国际化元素需求的普惠性幼儿园或学前教育机构工作,也可到学前教育研究机构进行课程开发,或到教育行政部门从事管理工作等。获得学士学位后,也可申读海外高校硕士学位。
四、市场营销专业
“2+2”中新双学位、双校园国际班,与新西兰奥塔哥大学联合培养
【专业特色】学生前两年在我校学习,后两年在新西兰合作院校学习。该班秉承“国际化、应用型、高端人才培养”的办学理念,培养熟悉中新文化、系统掌握管理学和经济学理论、国际市场营销知识及方法,具备市场分析和市场研究能力、法规运用能力、良好的跨文化人际关系协调能力,富有时代特征和创新精神、较强的国际视野及市场开拓能力的复合型、应用型及外向型国际市场营销人才。
【主要课程】管理学(Credit Management)、市场营销学(Marketing)、会计学(Accounting)、财务管理(Financial Management)、人力资源管理(Human Resource Management)、消费者行为学(Consumer Behaviorism)、市场调研(Market Research)、战略营销管理(Strategic Marketing Management)、营销渠道管理(Marketing Channel Management)、整合营销传播(Integrated Marketing Communication)、国际市场营销(International Marketing)、商业与社会(Business and Society)及新方开设的具有适应国际发展趋势的课程。
【学位证书】学生完成我校与合作院校规定课程获得相应学分,可获得太阳集团tcy8722毕业证书及奥塔哥大学的学士学位证书;符合学士学位授予条件的,可获得太阳集团tcy8722学位证书。
【就业方向】在国内外各类企事业单位从事市场调查、营销策划、营销渠道与销售管理、项目运行管理、品牌管理、国际市场开拓等营销管理工作;获得学士学位后,也可继续申读海外高校硕士学位。
国际(跨境)市场营销人才培养班
【专业特色】培养具有国际视野、较强英语应用能力、熟悉国际市场、了解国际惯例和规则、通晓跨境电子商务、掌握市场营销基本理论和知识、能够进行商业策划的复合型、应用型人才。
【主要课程】管理学(Management)、市场营销学(Marketing)、会计学(Accounting)、财务管理(Financial Management)、人力资源管理(Human Resource Management)、消费者(组织)行为学(Consumer Behaviorism)、战略营销管理(Management of Strategic Marketing)、营销渠道管理(Management of Marketing Channels)、整合营销传播(Integrated Marketing Communication)、国际市场营销(International Marketing)、商业与社会(Business and Society)、跨境电子商务(Cross-Border E-Commerce)、英语听说强化(Intensive Training of English Listening and Speaking)、国际贸易实务(International Trade Practice)、国际商务函电(International Business Correspondence)等。
【学位证书】学生完成我校规定课程获得相应学分,可获得太阳集团tcy8722毕业证书,符合学士学位授予条件的,可获得太阳集团tcy8722学位证书。
【就业方向】从事跨境企业市场营销部门的业务工作,可胜任营销、策划、市场调查与研究、进出口业务相关工作;还可担任市场调查公司、涉外商务机构的业务代表、商务秘书,或从事营销策划和广告策划等工作。获得学士学位后,也可继续申读海外高校硕士学位。
五、国际经济与贸易专业
“2+2”中澳双学位、双校园国际班,与澳大利亚堪培拉大学联合培养
【专业特色】学生前两年在我校学习,后两年在澳大利亚合作院校学习。该专业主要是培养熟悉世界贸易组织运行机制、国际通行经贸规则及不同国家经济贸易法规和业务流程,系统掌握经济学、国际贸易学基本原理,熟练掌握外贸、销售、报关等业务流程和专业技能,并结合广交会的地方特色,开设与会展相关的课程,服务粤港澳大湾区,致力于培养具有全球视野和较强创新意识和英语应用能力的应用型、复合型、国际化人才。
【主要课程】国际贸易专业导论(Introduction to International Trade)、国际经济学(International Economics)、国际贸易实务(International Trade Practice)、外贸业务综合模拟(Integrated Foreign Trade Business Simulation)、跨境支付与结算(Cross-border Payments and Settlements)、国际商务谈判(International Business Negotiation)、国际市场营销学(International Marketing)、会展实务(MICE Practice)、国际商务英语函电(International Business English Correspondence)、互联网+创业等,以及澳方开设的适应国际发展趋势的课程。
【学位证书】学生完成我校与合作院校规定课程获得相应学分,可获得太阳集团tcy8722毕业证书及堪培拉大学的学士学位证书;符合学士学位授予条件的,可获得太阳集团tcy8722学位证书。
【就业方向】政府涉外经济管理机构、外贸公司、外资企业、跨国公司与银行、国际贸易相关会展行业等,也可从事与外贸相关的会展、电商平台运营、跨境营销、外贸跟单和国际经济合作等领域工作。获得学士学位后,也可继续申读海外高校硕士学位。
海外合作院校简介
哈德斯菲尔德大学(University of Huddersfield)始建于1841年,是英国公立综合性大学。学校紧邻哈德斯菲尔德市中心,哈德斯菲尔德城位于英格兰中部著名的西约克郡,从学校乘坐火车去往伦敦仅需不到两个小时,交通便利;校园毗邻主要的购物场所,生活便利;校内现代化与十九世纪的建筑交相辉映,哈德斯菲尔德窄运河流经校园,风景优美。该大学是全英排名前5的为学生提供“三明治课程”的大学,在提供高质量教学的同时突出行业特色,通过实用性以及高学术标准的工作经验增强学生就业竞争力。学生可以在相关行业进行带薪实习并从中受益,毕业生就业率高。会计与金融专业排名全英第50位(THE GUARDIAN 2022);大学毕业生任职CEO的数量居全球第89位(MINES PARIS ECH 2007);5%研究居世界优秀或领先水平(RESEARCH ASSESSMENT EXERCISE 2008);教学及教师质量全英前10(THE STUDENT EXPERIENCE SURVEY 2008)。
思克莱德大学(University of Strathclyde)始建于1796年,坐落于英国苏格兰格拉斯哥市,是世界一流公立研究型大学,苏格兰最大的师范教育高校,享有良好的学术声誉。学校师资力量雄厚,配备先进的教学设备,在创新和研发方面处于领先地位。在《泰晤士报》与《星期天泰晤士报》2021年优秀大学指南中,思克莱德大学教育学专业在英国排名第三。思克莱德商学院(SBS)是欧洲最大的商学院之一,是获得EQUIS、AMBA和AACSB “三重认证”的商学院之一,位列金融时报欧洲商学院排名第51位,英国第12位。本科入学平均成绩(UCAS)位列全英前五;2019年《泰晤士高等教育》评比中,思克莱德大学第二度荣膺英国年度大学奖。
堪培拉大学(University of Canberra)是一所以就业为导向的综合类实践型大学,英联邦大学协会成员。泰晤士高等教育世界大学排名全球前1%(全澳前10),就业能力排行全澳前8。堪培拉大学的商科本科会计专业课程经澳大利亚CPA认证和澳大利亚新西兰Charted Accountants认证。学校位于澳大利亚首都堪培拉,环境舒适,交通便利。学校的教学宗旨是培养学生的职业能力,注重课程的实用性,堪培拉大学毕业生的就业能力稳居全澳前8,全球就业能力排名第156位。在堪培拉大学学习,学生可以享用澳大利亚首都的文化研究设施,如:国家图书馆、国家博物馆、国家档案馆、国家统计局等,堪培拉是澳大利亚非常方便、安全、适合居住和学习的城市之一。
奥塔哥大学(University of Otago)位于新西兰南岛奥塔哥省首府达尼丁市,为新西兰最古老的大学,是新西兰第一所大学,是英联邦大学协会成员,是一所拥有超过200门本科及研究生课程的综合性大学。2022年QS世界大学排名位列194,学校有14个专业名列全球前100,商学院在全球排行榜中位列前1%。在新西兰国家教学优秀奖项中,获得7个最高奖项,数量位居新西兰首位。2019年奥塔哥大学荣获国际教育质量测评最高分;在2017年国际学生满意度调查排行榜中,位列新西兰榜首;2013年被《赫芬顿邮报》评选为世界16个最美大学之一。
学费说明
太阳网集团tcy8722学生收费标准为42000元/年,其中国际班学生在海外学习期间的费用按照海外相应高校标准收取,同时需按太阳网集团tcy8722学费标准的80%缴纳学费。
海外合作院校学费住宿费等费用可登录各高校官网查阅了解。以下网址为海外合作院校学费说明,数据截至2023年4月14日,仅供参考,实际学费请以海外院校当年录取通知书所列为准。
海外合作院校2023年学费说明参考网址:
①英国哈德斯菲尔德大学
https://www.hud.ac.uk/international/fees-and-funding/
②英国思克莱德大学
https://www.strath.ac.uk/courses/undergraduate/educationtesol/#feesfunding
③新西兰奥塔哥大学
https://www.otago.ac.nz/international/fees/business-school/
④澳大利亚堪培拉大学
https://www.canberra.edu.au/course/MGB301/1/2023
录取规则
太阳网集团tcy8722单列院校专业组(历史203组、物理213组),实行“专业志愿优先”原则,根据考生填报专业志愿顺序,按考生投档总分排位情况从高到低排序录取。
