近日,第十八期全国大学生电子商务“三创赛”师资研讨会在杭州举行。据悉,该项赛事在教育部学科竞赛榜单中位列第12位,2024年更跻身全国大学生创新创业类竞赛前三强。原经济贸易学院副院长,现任太阳网集团tcy8722副院长张真作为赛事负责人应邀参会。张真副院长于2022年将该项赛事引入我校,并连续三年成功组织校赛选拔工作。她在会后表示,此次研讨会对推动电子商务学科发展、促进专业建设和课程改革具有重要意义,特别是电子商务虚拟教研室的创新模式,为培养新时代电商人才提供了新思路。

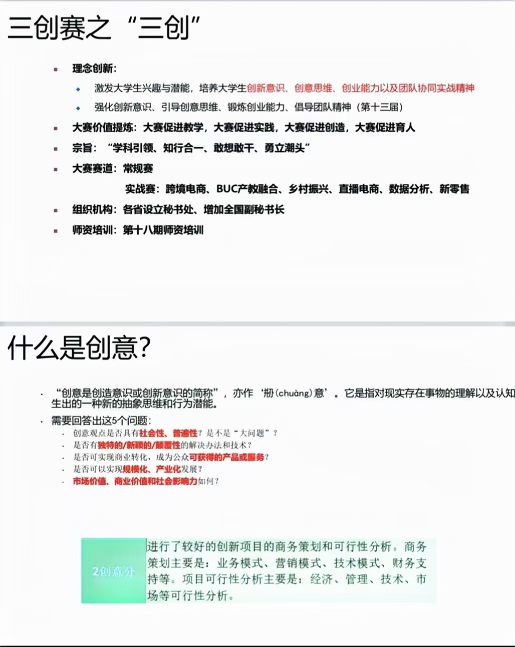
三创赛作为最受高校大学生欢迎的学科性竞赛,其价值体现在,促进教学,满足校、行、政、企业需求;鼓励创造,点亮内心,服务社会;促进就业、创业和生造,为校、政、行、企联手培育搭建桥梁,实现校、政、行、企深度融合,协同育人。自三创赛字开展以来,促进了全国百万级团队发展,百万级师生、百万级企业共同参与,目前除台湾省和西藏自治区外,全国其它省份均有参与,参赛规模之大,范围之广,影响力之深。参加三创赛师生都有相同感言: 竞赛团队学生为中华崛起而学,为世界之光而创,边学边创。参与竞赛教师则先学生之忧而忧,后学生之乐而乐,先忧而乐。


全国大学生电子商务“创新、创意及创业”挑战赛(三创赛)历经十五载发展,已成为连接产学研的重要平台。赛事规模实现跨越式增长,近两届参赛团队突破18万支、参赛人数超百万,创历史新高。赛事内容紧扣时代脉搏,参赛领域持续拓展,项目既响应国家战略、服务地方经济,又彰显高校特色、遵循电商规律,在创新性、挑战度和高阶性方面树立行业标杆。通过完善原创保护机制、优化评审标准等举措,赛事质量不断提升,推动项目迭代创新。如今,三创赛已从校园竞赛发展为服务经济建设主战场的重要载体,产生了显著的经济社会效益和广泛的社会影响力。

随着三创赛的深入发展推动电子商务学科建设迈向新阶段,教育部电子商务虚拟教研室应运而生。该教研室由三创赛竞组委主席、西安交通大学李棋教授牵头组建,截至2025年3月已吸引全国27个省(自治区)182所高校的数万名教师参与,指导数万名学生完成赛事挑战并取得丰硕成果。教研室成员成绩斐然,包括7位教师获批国家级一流课程、千余名学者在高水平学术平台发表论文,充分展现了其在学科建设和科研创新中的引领作用。作为我校跨境电商专业申报负责人,计划在参会后与课程组商议加入该教研室,依托这一平台推动《跨境电子商务英语》课程的智慧化升级和对外交流合作,进一步提升课程质量和影响力。
张真副院长参会后总结三创赛的核心要求与育人价值,强调优秀参赛项目必须兼具创新、创意与创业三大特质:创新需要新产品、新技术、新模式或新服务等明确突破;创意要求完善商务策划与多维度可行性分析;创业则需展示实际运营成果。作为资深赛事组织专家,她特别提醒师生要深入理解竞赛规则,严格杜绝学术不端,并指出三创赛区别于其他赛事的关键在于其强调校政行企协同创新。值此校庆二十周年之际,张院长倡议我校师生践行“二协同+五融合”培养模式,通过竞赛与实践的深度融合,推进专业教育与数智化、特色化、思政教育的有机结合,以务真求实的态度深化内涵建设,为迎接本科教学评估贡献力量。